首页 > 第一章 总体状况

一、2009 年发展回顾

【字号    】 收藏

【 发布日期:2011-06-15】

    2008 年下半年起,上海工业受国际金融危机影响显著,发展形势严峻。2009 年一季度上海工业生产曾跌落谷底。随后,在各项“保增长、扩内需、调结构”政策效应的拉动下,下降趋势得到遏制并出现回升。
(一)基本情况
    1.工业总量及增长
    2009 年,规模以上工业企业(以下同)完成工业总产值23 873.08 亿元,比上年增长3.2%,增幅同比回落4.8 个百分点。规模以上工业企业增加值为5 152.02 亿元,同比增长3%,增速较2008 年下降5.3 个百分点(见图1-1)。
    从全年走势看,工业生产呈现“前低后高”态势。第一季度上海工业仍未摆脱国际金融危机影响,在内外需疲软的形势下,上海工业生产全面大幅下降,完成工业总产值比上年同期下降9.9%,下滑幅度为近10 年来最高;4 月份以后,各种积极因素的出现促使上海工业生产逐渐走出危机阴影,工业总产值增幅由下降转为增长,第二季度比上年同期下降1.6%,但降幅比一季度收窄了8.3 个百分点;三季度增长4.7%,年内首次实现增长;四季度增幅进一步提高为18.4%(见图1-2)。

    从全国范围看,2009 年全国工业经济增长出现明显下滑,工业增加值比上年增长11.0%,增幅同比回落1.9 个百分点。上海工业与全国工业平均增幅的差距由2008 年的3.6个百分点扩大到8 个百分点。

    2.轻、重工业比例的调整
    2009 年,上海轻工业完成工业总产值5 224.26 亿元,下降3.4%;重工业完成工业总产值18 648.82 亿元,增长5.1%。在规模以上工业增加值中,轻工业增加值1 632.01 亿元,增长1.5%,增速较2008 年下降6.2%;重工业增加值3 520.01 亿元,增长3.7%,增速较2008 年下降4.8%。从轻、重工业增加值比重来看,2009 年之前,上海市轻工业增加值比重平稳下降,重工业增加值比重逐步上升。2009 年,重工业受金融危机影响较大,比重由2008 年的72.75% 下降为2009 年的68.32%,轻工业所受影响相对较小,比重由2008 年的27.25% 上升为2009 年的31.68%(见图1-3、图1-4)。

    3.各种经济类型占比
    2009 年,上海市国有工业企业完成工业总产值1 856.85 亿元,同比增长5%,增幅比上年下降7 个百分点;集体工业企业完成工业总产值226.18 亿元,同比增长4.4%,增幅较上年提高8.4 个百分点;股份制工业企业完成工业总产值7 089.14 亿元,同比增长1%,增幅较上年下降8.4 个百分点;股份合作工业企业完成工业总产值110.04 亿元,同比下降8%;外商及港澳台地区工业企业完成工业总产值14 223.69 亿元,同比增长4.2%,增幅回落3.1 个百分点;其他经济工业企业完成工业总产值358.18 亿元,同比增长4.4%,增幅同比回落3.9 个百分点(见表1-2)。

    从各类型工业企业的产值比重看,2009 年外商及港澳台商投资企业提供的总产值占全市工业总产值的59.6%,对全市工业总量的作用最大;股份制经济比重位居第二,占全市工业总产值的29.7%;国有经济占比7.8%,位居第三位;其他经济、集体经济、股份合作企业位列4~6 位,比重分别为1.5%、0.9%、0.5%(见图1-5)。

(二)主要行业发展情况
    1.六大重点行业发展情况
    2009 年,上海市工业六大重点行业主要经济指标增幅均好于上海工业平均水平,恢复情况较好:完成工业总产值15 346.24 亿元,比上年增长7.3%,增幅同比回落0.6 个百分点;实现主营业务收入16 373.97 亿元,比上年增长0.6%,增幅同比回落7.6 个百分点(见表1-3);实现利润总额854.85 亿元,比上年增长67.7%;上缴税金总额581.66 亿元,比上年增长58.8%。

    (1)电子信息产品制造业止跌回暖,经济效益下滑
    2009 年,上海电子信息产品制造业完成工业总产值达5 579.99 亿元,增长6.7%;完成出口交货值3 927.69 亿元;工业总产值占全市工业的23.4%。从分月情况看,生产、出口呈现“前低后高、止跌回暖”的走势:一季度同比大幅下降,二、三季度降幅缓慢收窄,四季度回升加快。从效益来看,2009 年共完成主营业务收入5773.29 亿元,实现利润总额33.92 亿元。
    (2)汽车制造业率先走出国际金融危机的阴影,再创历史新高
    在良好的市场环境下,2009 年上海市各汽车生产企业产能利用率达到120% 左右,汽车产量快速增长。全年生产各类汽车125.03 万辆,比上年增长55%,再创历史新高。全行业完成工业总产值2 548.92 亿元,比上年增长40.9%,增速高出全市工业平均水平37.7 个百分点,对全市工业增长的贡献率高达94.5%,拉动增长3.1 个百分点。完成销售产值2 514.13 亿元,增长36.7%;产销率98.6%。实现利润总额占全市工业利润总额的24%,比重比上年提高8 个百分点;上缴税金占17.4%,提高5 个百分点。实现利润、上缴税金所占比重均居上海工业各行业之首,支柱作用显著提高。
    (3)石油化工及精细化工制造业总量略有下降,效益扭亏为盈
    2009 年,上海石油化工及精细化工制造业工业总产值8 年来首次出现负增长。完成工业总产值2 417.02 亿元,比上年下降1.5%;实现主营业务收入2 438.72 亿元,比上年下降13.2%;完成销售产值2 414.14 亿元,比上年下降12.2%;产销率为99.9%。行业盈利情况有所改善,逐月利润总额基本保持平稳较快增长,全年实现利润总额127.07 亿元。
    国际市场持续低迷,严重削弱了上海石油化工及精细化工制造业的出口。2009 年上海该行业完成出口交货值165.33 亿元,比上年下降16%。除了11 月、12 月因上年基数较低表现出较高的增幅外,其他各月均为负增长,在-20% 上下波动。
    (4)精品钢材制造业有所回升,出口下降
    2009 年,上海精品钢材制造业经历了生产大幅度下降,然后逐渐企稳回升的走势。行业全年完成工业总产值1 283.82 亿元,比上年下降2.4%,降幅比上年收窄5.5 个百分点;占全市规模以上工业总产值的5.4%,比重同比下降1.4 个百分点。产销率为99.4%,提高了0.4 个百分点。全年实现主营业务收入1470.63 亿元,比上年下降22.4%;实现利润总额54.96 亿元,下降10.4%;上缴税金总额41.32 亿元,下降43.4%。完成出口交货值92.65 亿元,比上年下降49.2%。
    产业结构调整初显成效,行业集中度提高。2008 年共有各类型精品钢材制造企业162 家,2009 年减少为133 家;2009 年上海精品钢材制造业行业前4 位企业共完成工业总产值1 146.99 亿元,占全市该行业工业总产值的89.3%,比重比上年提高2.2 个百分点。
    (5)成套设备制造业呈恢复性增长态势,利润同比下滑
    2009 年,上海成套设备制造业呈恢复性增长态势,利润同比下滑。全年完成工业总产值3 017.80 亿元,比上年增长1%;完成主营业务收入2 635.92 亿元,同比增长6.2%;完成利润总额180.47 亿元,同比下降9.6%;产销率99%。
    (6)生物医药制造及医疗器械业总体规模扩大,发展速度偏慢
    2009 年,上海市生物医药制造及医疗器械业完成工业总产值498.68 亿元,增长10.4%,增幅比上年提高0.9 个百分点,高出全市工业平均水平7.2 个百分点,增幅在6个重点发展行业中位列第二(见图1-6)。全年实现主营业务收入 505.74 亿元,比上年增长11.1%;利润总额61.96 亿元,增长28.4%;上缴税金26.57 亿元,增长12.3%;主营业务收入利润率12.2%,比上年提高0.6 个百分点。

    2.高技术产业发展情况
    2009 年,上海高技术产业在“扩内需、保增长、调结构”相关政策措施的支持下,扭转了生产下滑趋势,实现平稳增长。但主要经济指标的增幅仍出现不同程度回落,行业发展整体形势仍不容乐观。
    (1)生产逐月回升
    2009 年,上海高技术产业完成工业总产值5 560.65 亿元,同比增长8.2%,增幅高出上海全市工业5 个百分点,拉动全市工业增长1.9 个百分点,占全市工业总量的23.3%;高技术产业占全市工业总产值的比重稳步提升,达到23.3%,是推动上海工业发展的重要力量。
    分行业看,基本呈现“三升三降”格局。增长的行业中:电子计算机及办公设备制造业完成工业总产值3 194.02 亿元,同比增长23.3%,拉动高技术产业增长12.3 个百分点,居各行业之首;医药制造业完成工业总产值351.74 亿元,同比增长17.1%;航空航天器制造业完成工业总产值22.1 亿元,同比增长11.6%。下降的行业中:医疗设备及仪器仪表制造业完成290.93 亿元,同比下降2.5%;电子及通信设备制造业完成工业总产值1 691.42 亿元,同比下降13.3%;信息化学品制造业完成工业总产值10.45 亿元,同比下降24.2%(见表1-4)。

    2009 年,高技术产业呈现“前低后高、逐月回升” 的运行态势。在国际金融危机影响下,年初行业生产低迷,1 月份完成工业总产值比上年同期下降27.6%,处于全年最低水平;之后在国家4 万亿投资、3G 网络建设、家电下乡等一系列扩内需政策的实施以及经济有利因素不断增多的支持下,全市高技术产业生产逐月回升,1-9 月扭转了生产持续下降趋势,实现正增长。四季度随着外需的恢复,生产进一步提速,全年增长8.2%,但增幅仍比上年回落3.4 个百分点。
    (2)出口形势严峻
    2009 年,受国际市场整体需求不振的影响,上海高技术产业出口持续下降,全年完成出口交货值3 907.25 亿元,占全市工业出口总量的58.8%,同比下降6.9%。高技术产业的外向度达到71.5%,下降4.8 个百分点。
    分行业看,除规模较小的航空航天器制造业逆势上扬,出口同比增长33.8% 外,其余行业出口均下降。液晶面板、集成电路等电子产品深受国际市场调整的影响;电子及通信设备制造业出口下降速度最快,下降了19.6%;信息化学品制造业、医疗设备及仪器仪表制造业分别下降19% 和10.6%(见表1-5)。

    (3)主要经济效益指标下降
    2009 年,上海高技术产业主要经济效益指标全面下降。全年实现主营业务收入5 768亿元,同比下降1.1%;实现利润总额72.94 亿元,下降40.2%;上缴税金总额48.95 亿元,下降0.3%。
    分行业看,主要电子元器件产品价格同比大幅下降,企业经营业绩大幅下滑,电子及通信设备制造业主营业务收入同比下降15.2%,亏损30.8 亿元,严重影响了高技术产业的整体盈利水平。剔除该行业的影响后,高技术产业主营业务收入增长6.3%,实现利润总额增长17.5%,上缴税金总额增长3.8%。医药制造业、航空航天器制造业经济效益良好,主营业务收入、利税总额均实现两位数增长(见表1-6)。
    (4)主要产品需求下降
    2009 年,全市25 种重点高技术产品中,仅8 种产品的产量同比有所增长。其中,笔记本电脑产量6 799.35 万台,同比增长29.3%;等离子电视机77.85 万台,同比增长28.5%;印制电路板5 496.57 万平方米,同比增长9.5%;服务器164.15 万台,同比增长9.2%。其他17 种产品受市场需求减少的影响,产量比上年下降。下降较快的产品有液晶显示屏下降52.8%;半导体存储盘下降46.3%;移动通信基站设备下降42.2%;电子元件下降32.4%(见表1-7)。

    3.生产性服务业发展情况
    2009 年,上海生产性服务业保持平稳较快发展势头。生产性服务业与先进制造业协同发展,促进了产业结构优化升级,不断提升上海城市功能。全市重点生产性服务业企业全年实现营业收入3 450 亿元,同比增长8.2%;实现利润287.91 亿元,同比增长16.7%。
    (1)生产性服务业重点领域保持较快发展
    ① 总集成总承包利润大幅增长。2009 年上海市总集成总承包营业利润额比上年增长了28%,以上海电气集团股份有限公司、长江计算机(集团)公司、上海华虹(集团)有限公司、上海华谊(集团)公司等为代表的企业集团表现尤为突出。② 物流业持续回暖。截至2009 年底,上海共有A 级物流公司74 家,其中5A 级9 家,4A 级32 家,3A 级28家,2A 级5 家。涌现出一批全球货代公司,如中海集团物流有限公司、中国航空技术国际控股有限公司、远成集团有限公司、上海佳吉快运有限公司、上海德邦物流有限公司等;产生了一批产值规模在10 亿元人民币以上的行业骨干物流企业,如安吉汽车物流有限公司、上海华谊天原化工物流有限公司等。③ 电子商务快速发展。2009 年全年电子商务交易额3315.79 亿元。随着重点行业和骨干企业电子商务应用的不断深化,企业对企业(B2B)电子商务发展较快,交易额所占比重最高,平均达90%。随着全社会对电子商务认知程度的不断提高,企业对个人(B2C)、个人对个人(C2C)交易额增长迅猛,增长率高达36%。2009 年3 月1 日,全国首部地方性电子商务法规《上海市促进电子商务发展规定》正式实施,为上海电子商务发展营造了良好法律环境。④ 检验检测稳步发展。截至2009年底,上海市依法设置和授权的产品质量监督检验机构共67 家,其中同时是国家质检中心的30 家、部级质检中心19家、通过国家实验室(CNAL)认可的47 家,还新增了气体化工、防雷产品、防伪技术产品等多家质检机构。⑤ 工业设计初具规模。上海拥有工业产品设计相关企业及机构近4 000 家,直接从事工业产品设计及相关工作的从业人员近7 万人。上海市人力资源和社会保障局发布的创意产业类新职业中已有工业产品造型设计师、包装设计师、旅游纪念品设计师、玩具设计师、家具设计师、箱包设计师、工业产品模型师、珠宝首饰设计师等8 个与工业设计相关的新职业。⑥ 职业教育逐步规范。中等职业学校由上世纪80 年代的300 多所调整到目前的129 所,中职“百校重点建设工程”基本验收完毕,投资建设了80 个上海市公共实训中心,开发了42 个中等职业教育专业教学标准。
    (2)重点企业加快向生产性服务业领域拓展
    上海电气集团近年来生产性服务业发展迅速并逐步向中、高端市场推进,2009 年生产性服务业收入合计约150 亿元。以电站集团EPC 工程项目为例,电站集团海外项目占81%,2009 年实现销售收入超过100 亿元,电站工程带动了整个合同额约45% 的机电设备销售。集团下属上海集优机械股份有限公司把机械基础件产品的后道加工与基础件的仓储、配送、贸易等业务融合在公司业务体系中。宝钢集团有限公司将生产生活后勤、工程设计、设备检修、自动控制运维等业务从钢铁主业中剥离,成立专业化公司。多元化业务在支撑服务、提高钢铁主业竞争力的过程中形成了专业化能力。目前,宝钢多元化产业整体经营规模超过1 000 亿元。长江计算机(集团)公司形成了软件开发、系统集成、硬件制造、信息服务四大主业,彻底摆脱产业结构、产品结构单一的窘境,初步实现以系统集成带动产用结合,以应用带动制造,以信息服务推动产业发展的新型产业结构,基本完成了从硬件制造业向信息服务业的产业转型。
    (3)生产性服务业功能区成为重要载体
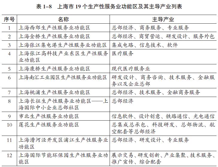
    2009 年6 月,上海市经济和信息化委员会、上海市发展和改革委员会、上海市规划和国土资源局以及上海市环境保护局联合认定首批19 家生产性服务业功能区,作为上海市重点推进的生产性服务业功能区。已认定的19 个功能区总规划面积3308 公顷,集聚了一批国际国内知名的企业,为区域经济发展做出了重要贡献(见表1-8)。

(三)发展业绩
    在“保增长、扩内需、调结构”政策影响下,2009 年上海工业各项指标稳步上扬,全年呈现“前低后高”的走势。
    1.工业经济综合效益指标转好
    2009 年,上海工业生产下降势头得到遏制,恢复状况良好,综合效益指标基本达到金融危机前水平,超过“十一五”前4 年的平均水平。其中产品销售率、资产保值增值率、总资产贡献率三个指标均达到“十一五”以来的最高水平,分别为99.04%、109.89% 和12.55%。

 

    2.主营业务收入降幅稳步收窄
    2009 年,上海工业实现主营业务收入25 198.94 亿元,同比下降0.9%,是“十一五”以来的首次下降(见图1-7)。从变化趋势看,2009 年主营业务收入呈逐渐恢复趋势:1-2月完成主营业务收入3 008.24 亿元,比上年同期下降15.4%,是全年最低,之后降幅逐月收窄,全年仅下降0.9%(见图1-8)。

    13 个主要行业中,下降的行业有8 个。其中,冶金行业下降幅度最大,下降22.4%;电子行业下降幅度最小,下降1.9%。上升的行业有5 个,其中,汽车行业上升幅度最大,增长39.6%;电力行业上升幅度最小,增长6.3%(见表1-10)。

    3.工业利润恢复性增长
    2009 年,上海工业完成利润总额1 405.74 亿元,比上年增长43.8%。其中,轻工业完成449.48 亿元,增长22.8%;重工业完成956.27 亿元,增长56.4%。多数行业盈利能力增强,且上升幅度较大。
    分行业看,全市34 个工业行业大类中,有22 个行业的利润总额增幅比上年提高,占行业总数的64.7%。其中交通运输制造业全年实现利润总额379.54 亿元,增长77.2%,净增174.03 亿元,拉动全市工业利润增长16.7 个百分点。石油加工、炼焦及核燃料加工业由于炼油成本下降,实现扭亏为盈,实现利润41.63 亿元,拉动全市工业利润增长17个百分点。通信设备、计算机及其他电子设备制造业受出口和产品价格下降的影响,全行业亏损12.55 亿元(见表1-11)。

    4.部分主要工业产品在全国占据重要地位
    2009 年,上海主要工业产品产量有升有降。其中,汽车产量受购置税减半政策影响显著,比上年大幅增长55%;生物医药行业中化学药品原药增长45.6%;笔记本计算机、等离子(PDP)电视机和印制电路板产量较快增长,分别增长29.3%、28.5% 和9.5%;合成纤维聚合物增长9.7%;成套设备、化工及钢铁等行业部分主要产品产量下降,其中发电机组(发电设备)下降14.6%、乙烯下降0.9%、原油加工量下降0.8%、钢材下降0.3%;电子及通信设备制造业产品产量下降较快,电子元件下降32.4%,集成电路下降15.9%。
    上海部分工业产品在全 国占有重要地位。如,等离子(PDP)电视机产量占全国的40.7%,居全国第一;笔记本计算机产量占45.3%,居全国第二位;发电机组(发电设备)、集成电路、乙烯等产品占全国比重均在15% 以上(见表1-12)。

    5.工业上缴税收大幅上升
    2009 年,上海工业上缴税金总额1 114.42 亿元,比上年增长33.4%,增幅较2008 年提高35.8 个百分点(见图1-9)。从税收的企业类型分布看,外商及港澳台地区投资企业最高,全年上缴税金473.05 亿元,同比增长44.8%,几乎占据税收总量的一半。国有企业、股份制企业和集体企业次之,国有企业上缴税金310.70 亿元,同比增长23.4%;集体企业上缴税金10.19 亿元,同比增长16.5%;股份制企业上缴税金305.08 亿元,同比增长31.3%。

    6.工业企业亏损降低
    2009 年,上海工业企业亏损额大幅降低。亏损企业4 073 家,同比增长2.3%;亏损额279.09 亿元,同比下降28.4%。其中,轻工业企业亏损54.84 亿元,同比下降18.7%;重工业企业亏损224.25 亿元,同比下降30.5%(见图1-10)。
    分企业类型看(见图1-11),外商及港澳台商企业在亏损企业数量和亏损额上都最高,亏损数量2 083 家,同比下降1%;亏损额213.3 亿元,同比下降18.8%。国有工业企业亏损数量为65 家,同比下降7.1%;亏损额18.35 亿元,同比下降63.3%;集体经济工业企业亏损数量97 家,同比增长22.8%;亏损额1.28 亿元,同比增长0.9%;股份制经济工业企业亏损数量1569 家,同比增加5.8%;亏损额42.04 亿元,同比下降62.4%。

    分行业看(见图1-12),通信设备、计算机及其他电子设备制造业的亏损最为严重,全年全行业亏损100.51 亿元,同比增长84.9%,是所有行业中亏损增幅最大的。其次亏损较多的依次是化学原料及化学制品制造业、通用设备制造业、专用设备制造业、黑色金属冶炼及压延加工业等,亏损额分别为43.44 亿元,15.21 亿元、11.65 亿元和10.18 亿元。这五个行业的亏损额占到上海工业亏损总额的64.85%。

(四)工业投资
    2009 年,上海全社会固定资产投资稳定增长,工业投资与去年同期基本持平。全社会固定资产投资完成5 273.33 亿元,同比增长9.2%。其中工业投资1 420.27 亿元,增长0.2%。工业投资占全社会固定资产投资总量的26.9%。
    1.六大重点工业行业投资整体下降
    2009 年,上海市六大重点工业行业共完成投资626.4 亿元,同比下降22.6%,投资总量占全市工业投资的44.1%。其中:汽车和生物医药业投资快速增长,分别完成投资98.6 亿元和30.2 亿元,同比增长14.9% 和83.8%;成套装备、电子信息、石油化工、精品钢材投资下降,分别完成141.9 亿元、91.5 亿元、103.4 亿元和160.8 亿元,降幅分别为9.4%,45.4%、11% 和39.7%(见图1-13)。从投资集中情况看,精品钢材制造业投资比重最高,占全市工业投资的11.32%;其次为成套设备制造业,比重为9.99%;石油化工及精细化工制造业、汽车制造业、电子信息产品制造业和医药制造业分列第三到第六位,比重分别为7.28%、6.94%、6.44% 和2.13%(见图1-14)。
    2.九大高新技术产业化重点领域成为技改资金投向重点
    2009 年,上海市共完成技术改造投资711 亿元左右,推进了232 项重点技术改造项目的实施,涉及投资567 亿元。其中列入国家重点技改项目118 项,涉及投资242 亿元;市级重点技改项目114 项,涉及投资325 亿元。这些项目中约70% 的项目属高新技术产业化重点领域。按行业分,汽车制造业33 项,总投资175 亿元,占技改资金总量的30.9%;装备制造业67 项,总投资78.9 亿元,占总量的13.9%;电子信息制造业48 项,总投资93.3 亿元,占总量的16.5%;新能源项目10 项,总投资23.2 亿元,占总量的4.1%。新材料、生物医药等也占相当比例。

    3.国有经济仍是工业投资的主要对象,私营经济投资增速快
    2009 年,上海共完成工业投资总额1 420.27 亿元。其中国有经济投资完成639.2 亿元,同比增长2.1%,占全部工业投资的45%,仍是工业投资的主要对象。外商投资和私营经济其次,全年完成投资分别为268.96 亿元和242.22 亿元,所占比重分别达到18.9%和17.1%(见图1-15)。从投资增速看,私营经济投资快速增长,2009 年增长率达到15.4%,远快于国有经济投资增长速度;外商投资受国际金融危机影响严重,同比下滑16.1 个百分点。由于部分企业放慢了项目建设进度,一部分企业新开工项目未能按期开工,国有企业集团投资较上年明显下滑,2009 年国有企业集团(中央在沪企业和市属国有企业)共完成投资约762.2 亿元,同比下降10.1%。

(五)产业布局
    为保证上海产业发展空间,上海市新一轮土地利用总体规划在41 个国家公告开发区基础上,确定了104 个产业区块,规划面积790 平方公里。其中,产业基地规划面积213 平方公里,41 个公告开发区规划面积455 平方公里,城镇工业地块122 平方公里,在全市形成了重点产业基地、国家级和市级开发区、城镇工业地块的产业分布格局。
    1.全市104 个产业区块发展情况
    2009 年,全市104 个产业区块实现工业总产值18 044.06 亿元,增长0.1%,占全市工业总量72.43%。其中,产业基地实现工业总产值4 005.44 亿元,下降6.21%。公告开发区实现工业总产值12 663.84 亿元,增长1.43%。产业区块和城镇工业地块实现工业总产值1 374.78 亿元,增长3.64%。                                                                                                                                                                                                                       2.全市公告开发区发展情况
    2009 年,全市开发区实现工业总产值13 239.07 亿元,增长1.61%,占全市工业总量的53%;工业区单位用地产值为57.9 亿元/ 平方公里。全市工业区发展的特点:一是工业区发展规模持续扩大,工业区工业产值超过1 000 亿元、500 亿元和100 亿元的园区分别为4、6、10 个,其中松江工业区、金桥开发区、漕河泾开发区超过1 000 亿元。二是工业区运行质量不断提高。2009 年公告开发区实现利润707.49 亿元,增长25.85%。税收也快速回升,2009 年实现税收收入1 429.77 亿元,增长17.51%。三是工业区二、三产业融合发展,全市工业区二、三产营业收入突破2 万亿元,其中第三产业营业收入9 292.45 亿元,增长10.78%,服务业约占全市工业区总量的40%。四是工业进一步向104 个工业区集中。2009年全市104 个工业区实现工业总产值约17 991.48 亿元,工业向园区集中度达到72.29%。
    3.六大产业基地发展情况
    2009 年,上海六大产业基地建设继续推进。全年实现工业总产值约15 500 亿元,同比增长7.3%,占全市工业总产值的62%;实现利润740 亿元,同比增长7.2% 左右。
    (1)微电子产业基地
    上海微电子产业基地以芯片制造与设计为重点,带动芯片封装测试、微电子研发、设备制造、原材料和其他配套产业发展。核心区是以张江高科技园区为重点、以金桥出口加工区和外高桥保税区为延伸的浦东微电子产业带。扩展区包括漕河泾新兴技术开发区、松江科技园区和出口加工区、青浦工业园区、国家集成电路设计上海产业化基地和紫竹科学园区等。其中,浦东微电子产业带是我国集成电路产业规模最大、体系最完整、技术最先进、最具发展潜力的集成电路产业发展区域。其中,张江高科技园区2009 年经营总收入达到970 亿元左右,目前已形成10 大具有自主创新核心能力的高科技战略产业平台。
    (2)汽车产业基地
     2009 年,上海国际汽车城继续保持健康快速发展势头。规模以上企业实现工业总产值1 154 亿元,同比增长25.8%;实现利润95.5 亿元,同比增长115%;实现工业税收25.1 亿元,同比增长11.6%。受国际金融危机影响,全年引进外资项目27 个,同比减少13%;合同外资仅为0.6 亿美元,大幅下降71%;引进内资项目20 个,注册资本4.1 亿元,增长5%;引进私营项目1 300 余个,注册资本9.2 亿元,增幅60% 以上。全年固定资产投资总额达59.5 亿元,同比增长49%。第二产业固定资产投资35.6 亿元,增幅达57%;基础设施投资4 亿元,同比增长5.3 倍,为今后几年的经济持续增长打下了坚实的基础。研发方面形成了从整车到关键零部件研发、从传统汽车到新能源汽车的研发和检测检验能力,为整车企业、零部件企业提供服务。

    (3)石油化工和精细化工基地
    2009 年,上海化学工业区全年经济发展成功实现“V”型反转,全年完成销售收入449 亿元,同比下降12.9%;完成工业总产值434 亿元,同比下降13.2%。投资大幅下降,全年批准投资项目31 个,总投资10.9 亿美元,同比下降71%;合同外资2.4 亿美元,同比下降67%。截至2009 年底,化工区共注册成立企业53 家,累计批准项目总投资149亿美元,累计完成固定资产投资792 亿元。赛科公司109 万吨乙烯扩建项目、中国电力投资集团公司投资的IGCC 煤基多联产项目等为代表的重大项目得到有力推进。
    (4)精品钢材产业基地
    2009 年,国内钢铁市场结构性过剩矛盾突出,下游行业消费增速趋缓,钢铁出口存在较大阻力。以宝钢为龙头的上海精品钢材产业全年销售钢材2 345 万吨,营业总收入1 457亿元。宝钢股份中厚板分公司年产厚板125 万吨,创投产以来最高水平。特钢事业部汽车板产销量突破330 万吨,创历史新高,并已具备超高强汽车板的生产能力。以宝钢中厚板国内第二座COREX-C3000 为代表的一批重大项目推进顺利。宝钢股份技术创新规划实施三年来,全面推动宝钢技术创新的发展,取得了良好的绩效指标:R&D 投入率始终保持在1% 以上,重点项目实施率达到85%;三年取得科研效益累计达到37 亿元,专利申请累计2 400 多件,其中发明专利占40%。
    (5)装备产业基地
    2009 年,上海临港装备产业基地构筑起了比较完善的基础设施体系,初步形成清洁高效发电和输变电设备、大型船舶关键件、海洋工程装备、自主品牌汽车整车和零部件、民用航空配套产业等产业集群。对外影响力日渐增强,具有承接国际装备制造业高端化、产业链完整化趋势的新优势。2009 年,临港产业区累计完成工业总产值249.6 亿元,同比翻番。全年实现地区增加值197.4 亿元,同比增长20.8%,其中,第二产业完成增加值108.8 亿元,同比增加110%。完成全社会固定资产投资203 亿元,同比增长18%,其中,工业投资62 亿元,同比增长33%。全年招商引资落地项目总投资101.5 亿元。
    (6)船舶产业基地
    2009 年,上海造船完工量857 万载重吨,同比上升24%,占全国完工量的20.2%;新承接船舶订单290 万载重吨,同比下降62.6%,占全国的11.1%;手持船舶订单3 400万载重吨,同比下降15%,占全国的18.1%。工业总产值481 亿元,占全国8.8%;出口交货值287 亿元,占全国11.3%。中船长兴岛基地建设项目顺利推进。2009 年9 月,上海江南长兴重工有限责任公司举行了首制船建成命名仪式,至此,中船长兴造船基地一期工程三条生产线都实现交船,进入正常运行。
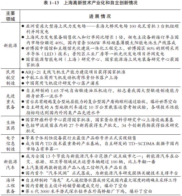
    (六)高新技术产业化
    上海市委、市政府高度重视大力推进高新技术产业化工作。2009 年5 月31 日,市委、市政府召开了全市推进高新技术产业化工作会议,发布了《关于加快推进上海高新技术产业化的实施意见》(以下简称“实施意见”),标志着这项工作从方案制订转入全面启动实施。8 月份召开的九届市委八次全会把推进高新技术产业化列入全市重点任务之一。
    在市委、市政府的领导下,全市各项目承担主体、各区县、各部门等积极参与,以产业化为目标,以重大项目为抓手,以产业化基地为载体,加快推进高新技术产业化建设,取得明显成效,自主创新成果显著(见表1-13)。

    1. 聚焦重点领域加速发展
    按照《实施意见》的要求,全市集聚科技、产业、金融、人才等各方面资源,引导各类创新要素,聚焦新能源、民用航空制造业、先进重大装备、生物医药、电子信息制造业、新能源汽车、海洋工程装备、新材料、软件和信息服务业等重点领域和重大项目。各重点领域加速发展,其中,先进重大装备、电子信息制造业、海洋工程装备、新材料、软件和信息服务业等领域年增量超过100 亿元;民用航空制造业、先进重大装备、新能源汽车、软件和信息服务业等领域比上年增长20% 以上。各重点领域全年产业规模达到7365 亿元,比上年增长13% 以上,高于全市工业平均增速。
    2.聚焦重点项目有序推进
    在国家各部委的有力支持下,上海在国家科技重大专项、重点项目技术改造、国家级产业示范基地和国家级研发平台等方面得到进一步支持。在推进高新技术产业化过程中,宝钢股份、中国商用飞机有限责任公司、中国石化上海石油化工股份有限公司等中央企业发挥了主力军作用。上海汽车工业(集团)总公司、上海电气集团、上海华谊集团等市属国有企业集团积极发挥骨干作用,如上汽股份加快推进荣威550 插电式混合动力轿车产业化项目,上海电气集团推进重大装备大型铸锻关键技术研发及产业化项目等。非公和中小企业积极发挥推进高新技术产业化的生力军作用,如上海斯瑞碳纤维有限公司、上海万得信息技术股份有限公司、上海海利生物药品有限公司、上海神开石油装备(集团)有限公司、上海阿波罗机械制造有限公司、苏州星恒电源有限公司等一批非公和中小企业,承担新材料、生物医药、新能源汽车、软件和信息服务业等领域的重点项目推进任务。
    2009 年全市各重点领域第一批共受理577 个项目,先行启动209 个项目(见表1-14)。列入第一批年度计划的项目相继启动,后续申报受理的第二批项目已超过100 个。

    3.聚焦产业基地加快建设
    按照《实施意见》的规划布局,全市初步明确了41 个高新技术产业化基地。嘉定区新能源汽车及关键零部件基地重点发展混合动力汽车、纯电动汽车以及“电池、电机、电控”,已有10 多家关键零部件企业落户;闵行区漕河泾浦江高科技园大力发展光伏产业,已有尚德电力控股有限公司、法国阿海珐集团、中欧新能源等落户;奉贤区新材料产业基地重点发展金属新材料、有机和无机新材料、复合新材料等。这些产业化基地逐步形成产业链项目集聚和配套能力。上海在推进高新技术产业化过程中积极打造国家级产业基地,工业和信息化部批准上海临港产业区、民用航空、漕泾化工、长兴海洋工程装备4 家基地入选首批国家新型工业化产业示范基地。
    4.工作体系逐步完善
    在市级层面建立了由市领导牵头的市高新技术产业化推进领导小组和工作小组,发挥推进工作小组办公室作用,加强部门沟通,对接区县,鼓励企业项目向基地集聚。
    各区县结合自身优势条件,加大政策聚焦和工作推进力度。部分区县成立了高新技术产业化推进工作小组,召开高新技术产业化推进工作会议,制定推进工作方案,加强组织保障。在政策支持方面,徐汇区明确了软件和信息服务业、电子信息制造业、生物医药重点领域,加大政策扶持力度;松江区建设智能电网产业基地,发挥龙头企业带动作用;金山区、宝山区、杨浦区在海洋工程装备、新材料、软件和信息服务业等领域制定针对性支持政策。在项目集聚方面,浦东新区争取电子信息、重大装备等项目落地;闵行区抓紧新能源产业化项目建设,推动数字化变电站等项目落地;嘉定区争取新能源汽车关键零部件配套项目开工建设等。
    公共服务体系逐步完善。成立了市高新技术产业化促进中心,作为市政府面向全社会服务并推进高新技术产业化的平台,承担高新技术产业化的信息发布、政策咨询、项目受理、技术服务,以及配套对接、平台聚焦、绩效评估等工作。
    5.制定发布具体政策
    根据《实施意见》的要求,在分析9 个领域产业现状的基础上,分领域编制下发了推进高新技术产业化的行动方案。市政府转发了《上海市自主创新和高新技术产业化资金管理办法》,以及新能源、新能源汽车、生物医药等重点领域的专项政策,营造良好政策环境。其中,新能源专项政策将智能电网纳入新能源范围,明确了首台(套)、鼓励技术创新、税收优惠、吸引企业总部、支持应用项目建设等支持政策。新能源汽车专项政策明确了技术研发和产业化资金支持、项目建设、政府采购、贷款贴息、产业基地、检测服务和金融、人才支持等方面政策。
(七)淘汰落后产能和推进工业节能降耗
    1.淘汰落后产能
    2009 年,上海市在应对国际金融危机挑战的同时,坚定不移地推进产业结构调整,淘汰落后产能工作进展顺利。
    (1)较好地完成全年结构调整目标
    全年完成846 项调整项目,年节约统计标煤102 万吨,超额完成年初预定目标。涉及工业总产值296 亿元、职工8.4 万人、土地1.4 万亩。调整项目主要集中在水泥、焦炭、金属制品、纺织印染、小化工、普通建材、医药原料药和中间体,以及锻造、铸造、电镀、热处理四大工艺等领域,并实现了上海普通平板玻璃生产的全行业退出。全年调整项目累计减少化学需氧量423 吨、二氧化硫907 吨、废水753 万吨、固废3 万吨。
    (2)完成世博园区及周边区域82 家危险化学品企业的调整工作
    减少危险化学品生产、使用、储存当量28.2 万吨,其中剧毒化学品1 万吨、易燃易爆化学品18.7 万吨、其他危险化学品8.5 万吨。实现了世博会区域危化企业的全部调整,确保世博会顺利召开。完成了黄浦江沿岸危化企业的全部调整。
    (3)推进实施5 个重点区域专项调整
    截至2009 年底,嘉定马陆、金山第二工业区、浦东(南汇)滨海3 个区域专项调整已获批准,共调整企业144 家,年节约统计标煤3.7 万吨,涉及产值12.6 亿元、土地2 245 亩。调整后将分别用于建设马陆数码信息产业集聚区、金山石化配套的精细化工产业和滨海旅游度假区配套的迪赛诺新型药物研发检测中心、青少年医药医学科普教育中心等。
    2.工业节能
    2009 年,上海工业节能与综合利用工作取得明显进展。全面完成市节能减排办所要求的30 项重点工作,规模以上万元工业增加值能耗下降5%,实现节约标煤214 万吨,拉动投资45.7 亿元。各项重点工作顺利推进,实施节能技改270 个项目,节约标煤60万吨;实施合同能源管理71 个项目,节约标煤2.5 万吨。积极推进清洁生产、资源综合利用等工作,完成85 家企业共1 716 项清洁生产方案,工业固体废弃物综合利用率达到97.8%;推广高效照明灯具900 万只、高效空调34 万台,节约标煤20 万吨。

相关文章

  1. 主办单位:上海市经济和信息化委员会

    邮编:200125 电话:23111111

    工作时间:周一至周五 9:00~18:00点

  2. 沪ICP备10013419号-25

    沪公网安备号:31011502003506

    政府网站标识码:3100000104